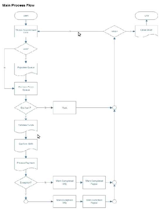
A proposed Blue Prism solution with the following properties has been created to automate the
payment processing:
• There will be one Blue Prism process that will perform the steps described above.
• Where a case is an exception the status will be set in Paytex to "Manual Review" in order that the
manual team can pick up the case from Paytex and contact the customer and conclude the case.
• It is anticipated that to meet the SLAs of the expected volumes up to 5 instances of the Blue Prism
process will be required to run concurrently.
• A Blue Prism work queue will be used to host the payments. The queue will be configured for only
1 attempt per case and the key will be {region} & {source account number}.
• The process will be started by the scheduler at 06:00 and will stop at 05:50

Which of the following are correct? (select 3 responses).
BCD
MedBank have recently introduced a new Credit Card platform Cred+ There is a requirement to
migrate account and card details from the existing banking platform PCBS on to Cred+-
Account IDs of the cases requiring data transfer will be held on a SQL database The requirement is
that, for each account ID specified on the SQL database, the following data must be read from the
PCBS application and input into the Cred+ application:
• Account ID
• Product Type
• Name
• Address
• Date of Birth
• Card PAN (Primary Account Number or credit card number)
• Card Issue Date
• Card Expiry Date
Once the data has been successfully input into Cred+ the correct record on the SQL database will be
updated to indicate data transfer is complete. All work queues will be encrypted, however due to the
sensitivity of the dat
a. MedBank insist that a single robot account does not have access to both PCBS and CRED+ systems.
The following high level design has been proposed:
Which of the following statements about the solution design are correct? (select 2 responses)
BD
VivaBank have an account closure process that can take up to three days to close an account. All
requests within the bank's core system to close an account take place overnight during batch
processing. There are two scenarios:
The timings relate to the expected automation time.
All requests will arrive in a Blue Prism work queue from multiple channels using either web services
or other Blue Prism processes.
The following detail from the Functional Requirement Questionnaire must be considered:
• Cases must be processed on the same day if they come in between 08 00 and 22:00 Monday to
Friday
• Exception cases are to be emailed to the manual team during processing as and when they occur.
• It is expected that up to 200 cases can be expected per day.
The Blue Prism solution consists of four processes and four Blue Prism Work Queues.
Cases come into the Account Closures Work Queue and are processed by the Account Closure
process which determines if they are ^Nil Balance" or "Balance to Transfer" scenarios. Before adding
the case to the relevant work queue, a check is made to see if an identical key has been added to the
work queue today. If so the case is not added.
The Transfer Balance process works its queue and, for each successfully processed case, adds case to
the Close Account queue.
The Close Account process works its queue and. for each successfully processed case, adds a case to
the Confirm Closure queue with the case deferred to 08:00 the next day.
The Confirm Closure process completes the sequence by confirming that the account is finally closed.
A scheduler has been created to start all four processes at 08:00. Each process shall be configured to
finish accordingly:
Please select from the statements below the ones you consider to be correct (select 2 responses
CD
ProSafe credil reference agency retrieves data from bank and other credit providers where customers
have missed payments or gone into default. The data is very sensitive and fed directly into a Blue
Prism work queue via a web service. Blue Prism process must process the data within 4 hours. The
Blue Prism solution runs continuously and each case takes approximately 30 seconds to process. It is
expected that an average of 10,000 cases per day will be required and up to 10 Blue Prism robots are
available. The Blue Prism solution is shown below:
For each case the process will access the customer account in the HotRisk system and, where an
account exists, harvest the data which will be fed along with the Work Queue data into a rules
engine. The rules engine is a Blue Prism process that does not interact with any target system. It
merely consumes data and. via a complicated series of decision and choice stages, determines the
new customer risk factor.
There is to be no scheduler used. Instead the Process Controllers who work in shifts to provide 24
hour support will stop and start process instances in line with Work Queue volumes.
As a Blue Prism process solution designer, who is reviewing the solution, which of the following
would concern you? (select 3 responses)
ABF
The following Object Design has been created for a mainframe banking application.
Which of the following statements about the Object design above are correct? (select 2 responses)
BE
Consider the following high-level design. The solution is intended to read medical data from one
application in order to update another An input file is prepared by an overnight batch run for the
solution to work through each morning before patients arrive. Usually the input file is fairly small but
at certain times each month the file is much larger.
Which of these options should be considered by the process solution designer to guarantee the
quality of the end-to-end solution? (select 4 responses)
BFGK
Consider the following high-level design:
The application concerned is prone to being sluggish or even unresponsive at times. As the solution
designer you should anticipate that there will be system exceptions and that after an exception case
the application might not be in arNdea1 state. What should you do? (select 3 responses).
ACD
Consider the following steps for a theoretical manual process
• Check in input folder for any new files.
• If there are no files check again later as files can arrive anytime, and there is no limit to the number
of files that may come.
• Open the next available file.
• Take the first case
• Start System X and find the case details.
• If the case can't be found, move to the next one.
• After finding the case in System X. fetch additional case details from System Y.
• Again if the case can't be found, move to the next one
• Analyse all the data to see if System Z should be updated.
• If the data does not meet the requirements, add notes indicating this to Systems X and Y and move
to the next case
• If the data does meet the requirements, update the case in System Z
• Add notes to Systems X and Y and move to the next case.
• At the end of the file, go back and look for another
• Stop checking for new files at 16:00 and finish any remaining cases.
• When all work is complete create a report of the day's exception cases.
• Close down Systems X, Y and Z.
If the volume of incoming cases is such that 1 Resource PC can easily handle the workload, which of
the following steps for an automated solution should be part of the 'Preparation' phase of an
automated process?
D
Consider the following steps for a theoretical manual process
• Check in input folder for any new files.
• If there are no files check again later as files can arrive anytime, and there is no limit to the number
of files that may come.
• Open the next available file.
• Take the first case
• Start System X and find the case details.
• If the case can't be found., move to the next one.
• After finding the case in System X. fetch additional case details from System Y.
• Again if the case can't be found, move to the next one.
• Analyse all the data to see if System Z should be updated
• If the data does not meet the requirements, add notes indicating this to Systems X and Y and move
to the next case
• If the data does meet the requirements, update the case in System Z
• Add notes to Systems X and Y and move to the next case.
• At the end of the file, go back and look for another
• Stop checking for new files at 16:00 and finish any remaining cases.
• When all work is complete create a report of the day's exception cases.
• Close down Systems X, Y and Z.
If it is possible that there are long intervals between files arriving, what are the alternatives the
process should take to control System X, System Y and System Z? (select 2 responses)
DE
Consider the following steps for a theoretical manual process
• Check in input folder for any new files.
• If there are no files check again later as files can arrive anytime, and there is no limit to the number
of files that may come.
• Open the next available file.
• Take the first case
• Start System X and find the case details.
• If the case can't be found., move to the next one.
• After finding the case in System X. fetch additional case details from System Y.
• Again if the case can't be found, move to the next one.
• Analyse all the data to see if System Z should be updated
• If the data does not meet the requirements, add notes indicating this to Systems X and Y and move
to the next case
• If the data does meet the requirements, update the case in System Z
• Add notes to Systems X and Y and move to the next case.
• At the end of the file, go back and look for another
• Stop checking for new files at 16:00 and finish any remaining cases.
• When all work is complete create a report of the day's exception cases.
• Close down Systems X, Y and Z.
If it is imperative that notes are applied to System X and Y, regardless of whether System 2 is updated
or not, what could the process do? (select 2 responses)
BC
Imagine you are designing the application integration logic for a solution. One of the applications
involved is one you have not automated before but it is widely used and the project is the first in a
series for this client. Which of the following are valid considerations when designing business
objects? (select 2 responses)
AD
When designing business objects which of the following statements is true? (select 3 responses)?
BEF
You are the Lead Developer tasked with delivering four processes for the same client. You have
enough developers in the team to develop all the processes in parallel. All the processes have one
application in common, another application is used by two processes and one process uses an
application that none of the others do. Which of the following statements is true?
D
It's technically possible for one business object to call another Outside of using utility objects are any
of the following valid reasons why you would want to do this?
C
A process is required for a client in the banking sector that involves using an application to transfer
funds between accounts A strong security model is in place to prevent any malicious activity but the
client is nervous about the risk of external problems, like a power cut leaving a case in an incomplete
state or a fault in the source data causing a case to be duplicated or an excessively large transfer to
be made.
What should be included in the solution design? (select 3 responses)
EGA